在校生
教职工
校友
考生
首 页
学校概况
学校简介
领导班子
发展历程
文化理念
组织机构
办事指南
规章制度
发展规划
国赛荣誉榜
学校动态
校内新闻
通知公告
政策文件
学校质量年报
平安校园建设
校园电视台
校园视频
后勤服务
综合治理
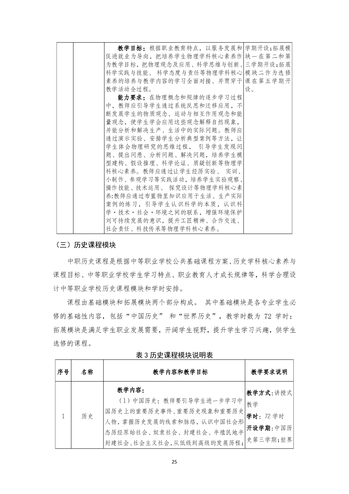
教育教学
教学工作
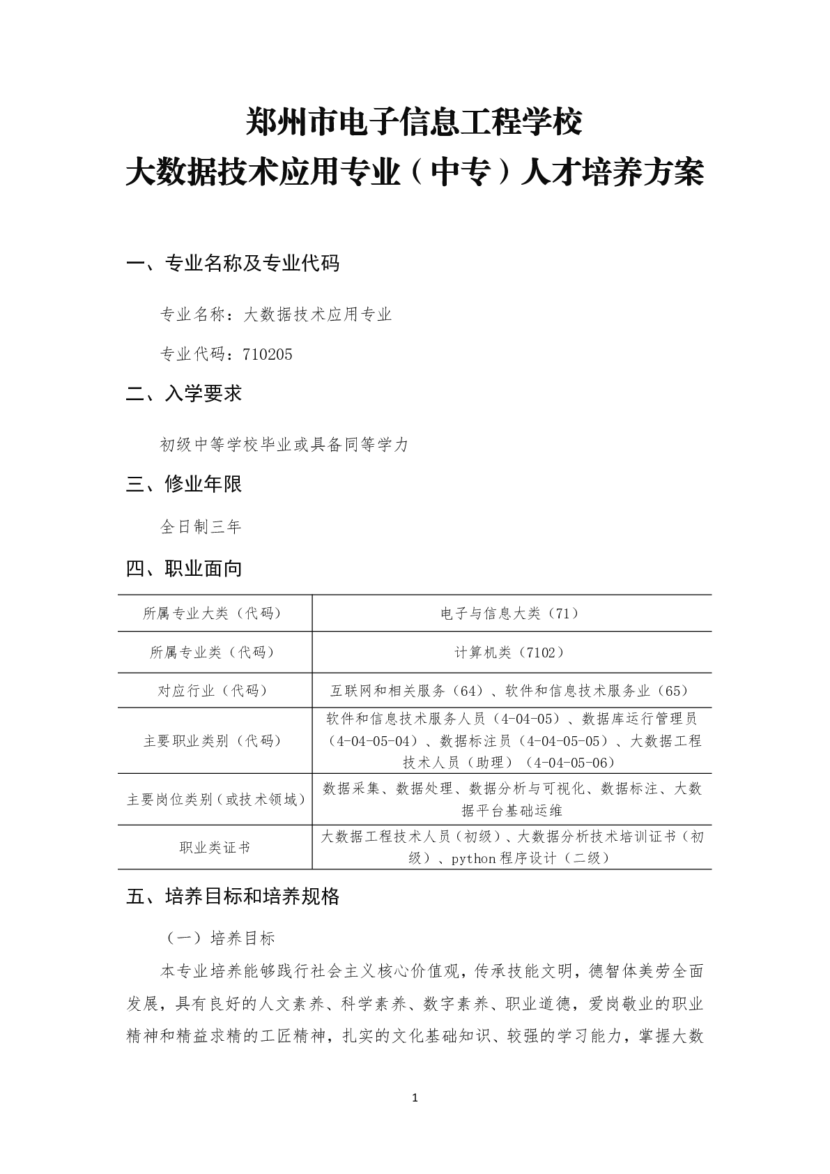
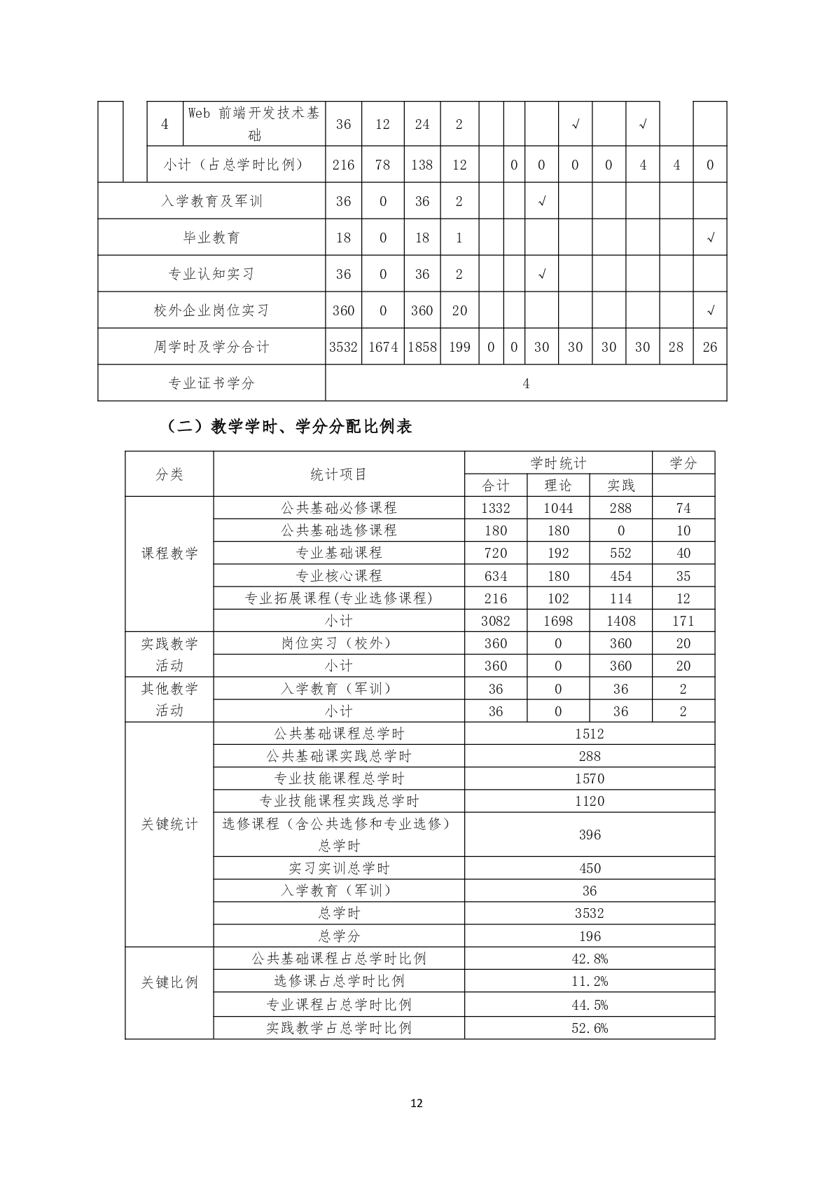
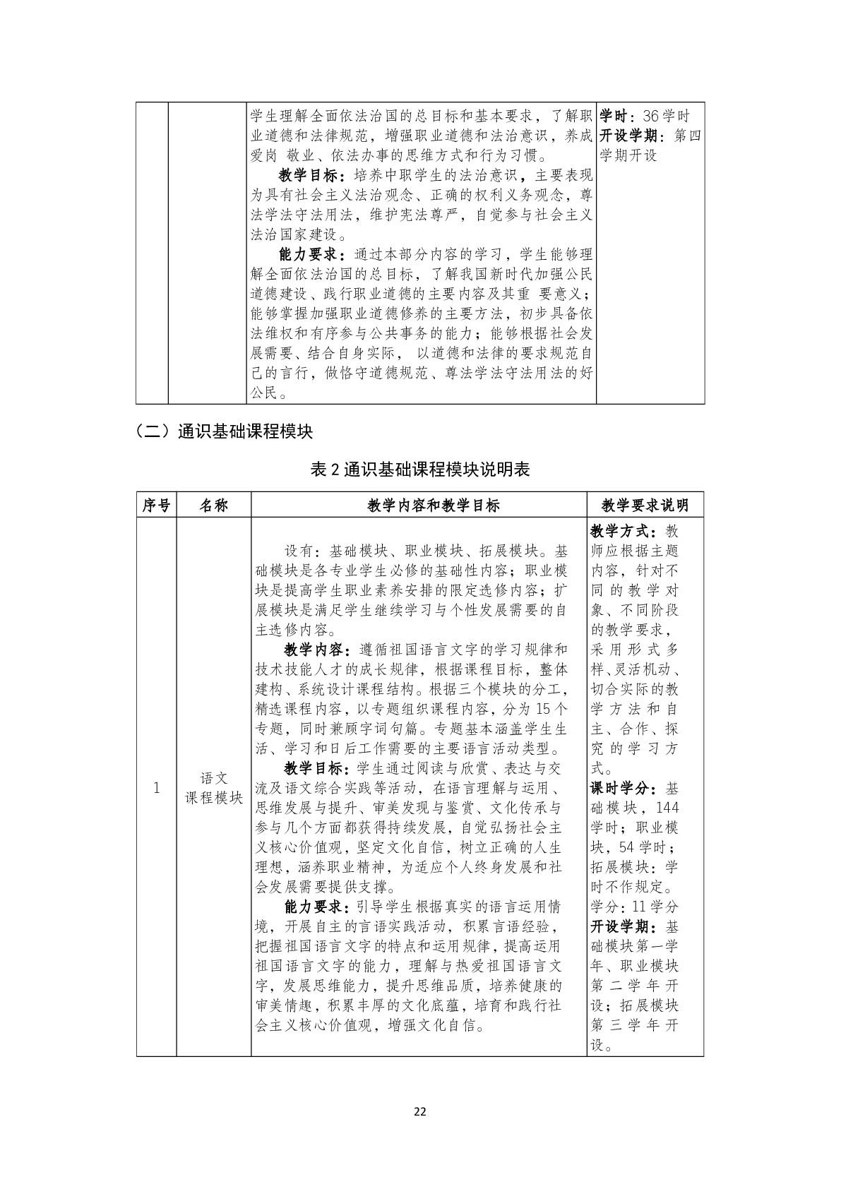
人才培养方案
技能大赛
教学视频
教学资源
教学规范
教学活动
师生作品
教师风采
第二课堂
实训基地
职业技能等级认定
教科研专栏
德育工作
学生社团
学生风采
家校共建
职业素养工作室
心理健康工作室
班主任工作室
国家资助
党团工会
党建动态
国旗下演讲
工会活动
文明单位建设
师德师风建设
志愿者
对外交流
校企合作
国际交流
第22届计算机年会专题
2021年全国职业院校技能大赛专题
校庆专栏
招生就业
人才培养方案
首页
/
教育教学
/
人才培养方案
/ 正文
大数据技术应用专业(中专)人才培养方案(2025)
发布人:admin
时间:2025-12-21
点击:
238
来源:原创
操作>>